数字领航!中联重科再获湖南省制造业数字化转型多项殊荣
发布时间:2026-04-16 06:30:41 浏览:[
]次
文章内容
近日,湖南省工业和信息化厅公示了2024年“智赋万企”湖南省制造业数字化转型标杆项目名单,中联重科土方机械公司、湖南中联重科智能高空作业机械有限公司和中联重科新材料科技有限公司均有项目上榜。多家子公司的成功入选,充分彰显了中联重科引领行业数字化转型发展的雄厚实力。
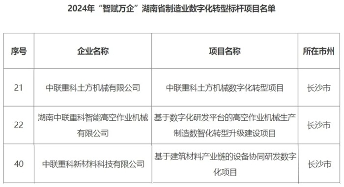
▲中联重科入选2024年“智赋万企”湖南省制造业数字化转型标杆项目名单
据了解,湖南省推进“智赋万企”行动旨在以智能技术赋能企业,推动数字化转型,加快制造业升级,提升生产效率与经济效益,构建智能制造生态,促进湖南经济高质量发展。
此次中联重科土方机械有限公司以“中联重科土方机械数字化转型项目”入选。该项目围绕研发设计数字化、生产管理数字化、市场营销和供应链管理、产品服务智能化、生产制造智能化等5个重点建设方向,打造高效柔性、敏捷响应、人机协同和动态调度的智能制造示范工厂。在机械制造等高端装备制造需求的离散型制造行业,整套智能制造解决方案未来能起到很好的示范和引导效应。
此外,中联重科土方机械厂区智能物流也获评了2024年“智赋万企”湖南省人工智能赋能新型工业化典型应用场景。在该场景下,中联重科将大语言模型接入仓储管理系统WMS中,实现对仓储管理的自然语言交互,极大地提高了操作的便捷性和准确性,为行业加速人工智能技术在生产制造领域的深度融合应用提供标杆助力。
湖南中联重科智能高空作业机械有限公司以“基于数字化研发平台的高空作业机械生产制造数智化转型升级建设项目”入选标杆项目名单。该项目充分依托市场成熟工业互联网开发平台,结合自身产品研发及生产制造特性,快速打造自身研发、生产制造、管理、营销等数字化平台,在工艺设计、制造执行、质量控制等方面实现数据互通,并充分融合内部平台数据,加强人、机、料、法、环等生产要素的优化配置和动态优化,提升产品开发效率、生产制造效率,提高公司管理运营效率,降低单位产品的生产成本。
中联重科新材料科技有限公司则以“基于建筑材料产业链的设备协同研发数字化项目”入选。该项目通过全套数字化研发体系建设,打通设备制造的研发到建筑材料的研发实验和生产施工等跨行业的业务环节,落地跨行业的数字化协同研发模式,从设备研发的标准化、模块化、协同化来驱动材料配方的敏捷化和高精度化,打造出全链路、端到端的数字化研发平台,将推动建筑材料和设备制造行业的融合与共同发展。
作为全国首批“数字领航”企业,中联重科将继续发挥龙头示范作用,深度推进科技创新和智能制造,持续引领行业数智化转型升级,助力湖南数字经济高质量发展,为制造强国、数字中国建设作出新的贡献。
